青青草视频新闻
揭晓|青青草视频 7位教师获批国家自然科学基金项目
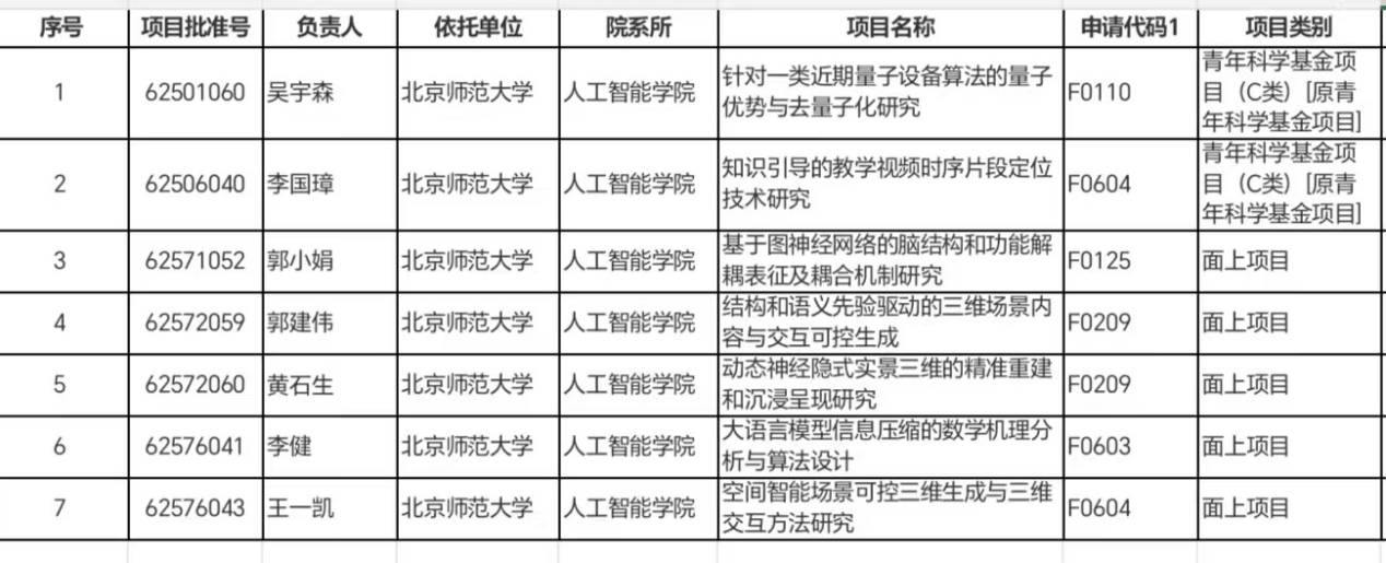
2025年8月27号,国家自然科学基金委员会公布2025年度国家自然科学基金项目评审结果。青青草视频 在本次申报中一举获批七项基金项目,其中包含面上项目5项,青年科学基金项目(C类)2项。
此次获批的七个项目均聚焦于人工智能发展中的核心挑战与未来方向,覆盖量子计算、计算机视觉、脑科学与类脑计算、三维场景生成、大语言模型等多个前沿研究方向,展现了学院在人工智能基础理论与关键技术领域的雄厚科研实力和前瞻布局。这批项目的实施,不仅将推动人工智能基础理论的突破,更将在教育、医疗、工业、文化等领域形成广泛的技术辐射与产业带动效应,助力我国在全球人工智能科技竞争中占据主动。
未来,学院将继续依托青青草视频 的综合性学科优势、坚持以国家战略需求为导向,强化基础研究、突出交叉融合、推进产学研协同,培养高水平人工智能人才。同时,学院将进一步加强对青年学者的支持,致力于建设成为具有国际影响力的人工智能前沿研究高地和创新策源地。


吴宇森:励耘博士后,博士毕业于澳大利亚西澳大学物理学专业。研究方向包括量子算法、量子机器学习、量子复杂性理论以及量子计算化学模拟等。在量子算法与人工智能方向的权威会议和期刊发表论文多篇,包括ICLR, Quantum Science and Technology, Quantum, Physical Review A, Science China Physics, Mechanics and Astronomy等,主持2024海外引才专项计划。

李国璋:励耘博士后,博士毕业于西安电子科技大学,研究方向包括计算机视觉,深度学习,视频理解等。已在 cvpr,IEEE tip 等领域内重要期刊和会议发表论文 8 篇。获邀担任多个国际期刊和会议审稿人。

郭小娟:教授、硕士/博士生导师,主要从事智能信息处理的研究工作,应用计算机科学和信息科学的理论和方法,研究脑成像数据处理和分析的方法论及其应用。具体为基于脑连接组学,融合多模态数据(结构磁共振成像、静息态功能磁共振成像及扩散张量成像等数据),构建深度学习模型,探讨人脑的功能-结构网络关系以及随年龄发展变化的神经机制。近年来,侧重于构建图神经网络,对脑网络进行表征学习研究,探讨脑功能网络和结构网络的映射关系,进一步基于因果启发构建图网络模型,提升脑网络表征学习模型的可解释性。

郭建伟:教授、硕士/博士生导师,虚拟现实应用教育部工程中心主任,主要研究方向为计算机图形学、虚拟现实与三维视觉。已在TOG、TPAMI、CVPR、ICCV等顶级国际期刊和会议发表学术论文80余篇,授权国家发明专利18项。主持多项国家自然科学基金项目及省部级科研课题,作为核心骨干参与国自然重点项目、科技部重点研发计划,主持企业委托项目10余项。曾入选中科院青促会会员,获得陆增镛CADCG高科技奖二等奖、中国体视学学会青年科学技术奖、CVMJ期刊年度最佳论文奖等10项学术奖励。担任国际著名SCI期刊The Visual Computer编委及VCIBA、VRIH期刊青年编委。

黄石生:副教授、硕士生导师,研究方向为计算机图形学,已在计算机图形学、虚拟现实等相关领域发表论文三十多篇,其中包括ACM SIGGRAPH、ACM TOG、IEEE TVCG、IEEE CVPR、ICCV等CCF-A类论文二十多篇,主持国家自然科学基金青年基金、国家重点研发计划子课题项目、中国博士后科学基金面上项目等项目,作为课题骨干参与国家自然科学基金重点项目、国家重点研发计划项目、科技创新-2030重大项目等4项,主持CCF-百度松果基金、小米学者科研基金等项目,获青青草视频 19届青年教师教学比赛特等奖(理科组第一名)等荣誉。

李健:副教授、硕士生导师,主要研究领域为大模型基础理论、教育大模型,累计发表30余篇高水平论文,其中以第一作者发表CCF-A类或中科院一区论文15篇,包括JMLR、Artificial Intelligence (AIJ)、IEEE TIT等顶级期刊和ICML、NeurIPS等顶级会议。先后入选微软亚洲研究院 “铸星计划”(2024 年)、中国科学院特别研究助理,以及中科院信工所优才计划B类(2020年)、优才计划A类(2023年)。

王一凯:副教授、硕士生导师,近年来从事深度多模态感知、三维/视频生成及具身智能等领域研究。提出了通道交换网络(CEN)、桥接变换器(BrT)及标记融合(TokenFusion)等系统的深度多模态融合方法。构建了时序三维模型(Vidu4D、Video4DGen)、变分分数蒸馏(VSD)等多模态生成大模型。带领团队构建新型多机器人协作框架,实现异构多机器人系统(HMRS)在复杂环境的有效协作。已发表/录用NeurIPS、CVPR、ICCV等CCF A或清华A类论文近40篇,其中第一作者或通讯作者20余篇。以第一作者在国际顶级期刊TPAMI发表2篇文章,相关成果被CCTV《吾家吾国》报道。谷歌学术引用3100余次,系列工作GitHub开源代码累计获8000余星。主持了国自然青年科学基金等科研项目。曾入选清华大学“水木学者”和中国人工智能学会博士学位论文激励计划。
联系电话:010-58807943
邮编:100875
地址:北京市海淀区新外大街19号电子楼

